本网站支持IPv6
首页 > 长者专版 > 财政资金

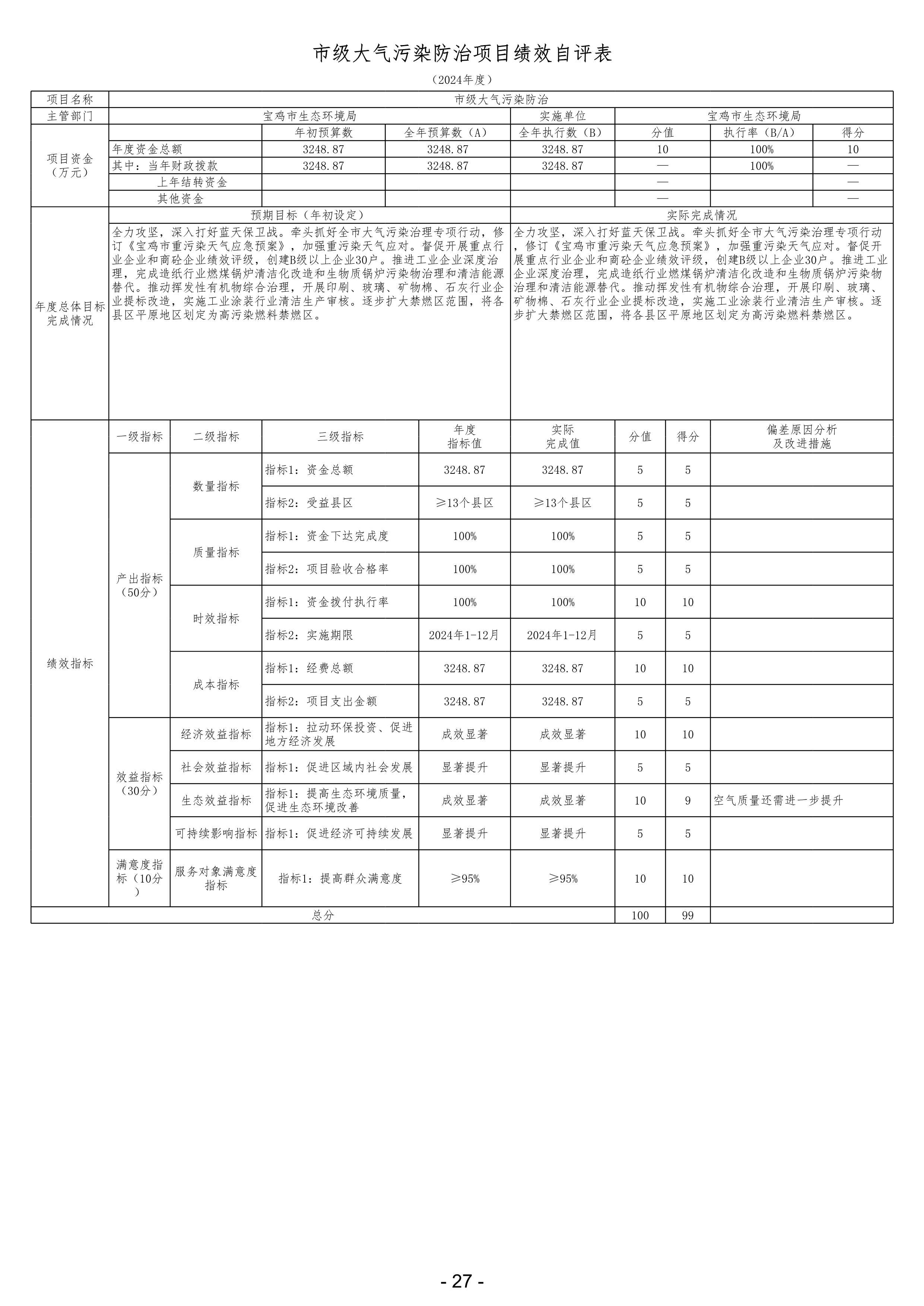
宝鸡市生态环境局2024年度部门决算

来源: 宝鸡市生态环境局 发布时间:2025-09-24 10:05

主办:宝鸡市生态环境局

建议使用IE8.0以上版本浏览器

陕ICP备12009282号 网站标识码:6103000010

陕公网安备 61030302000261号