宝鸡市生态环境局
政府信息
公开指南
政府信息
公开制度
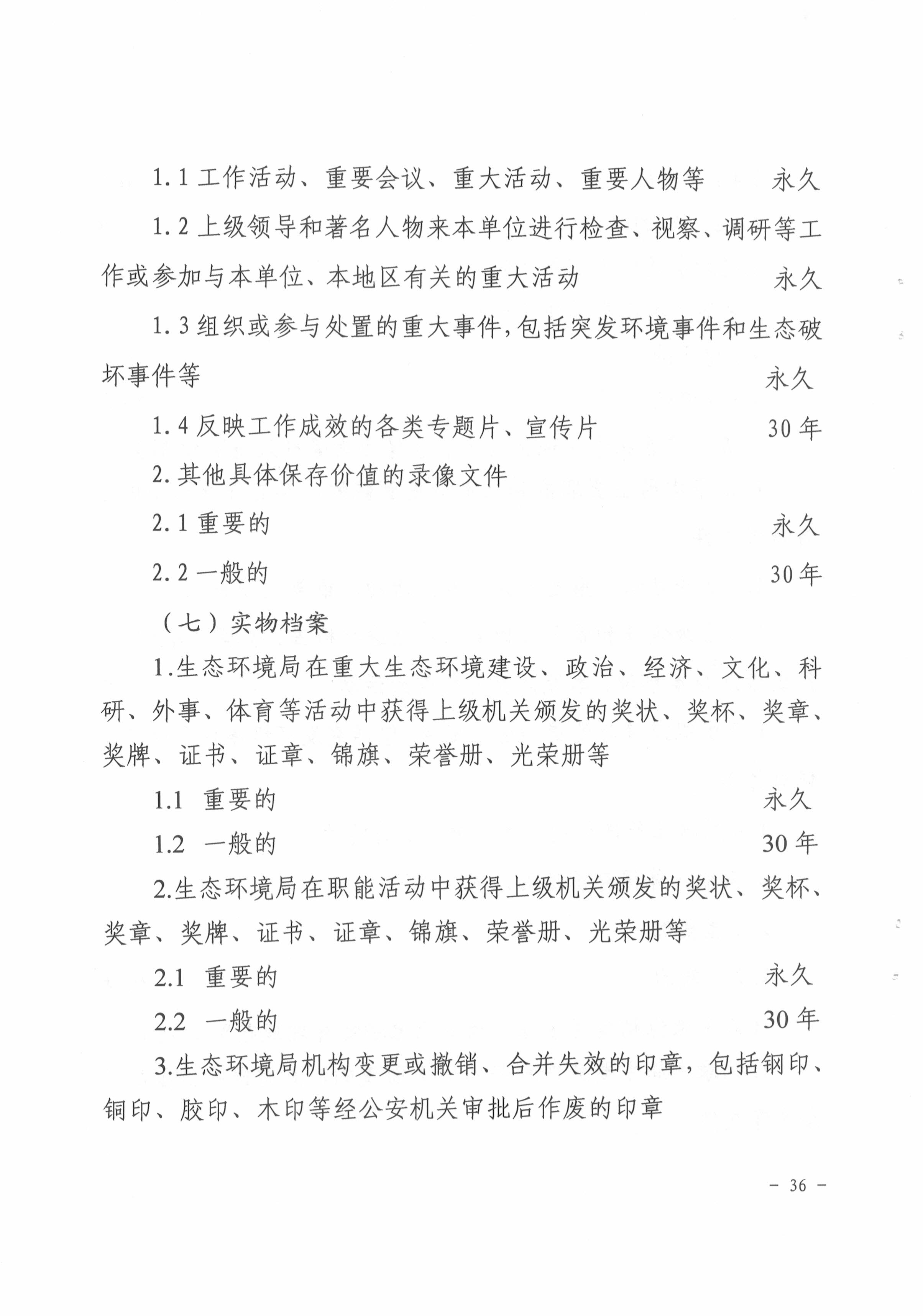
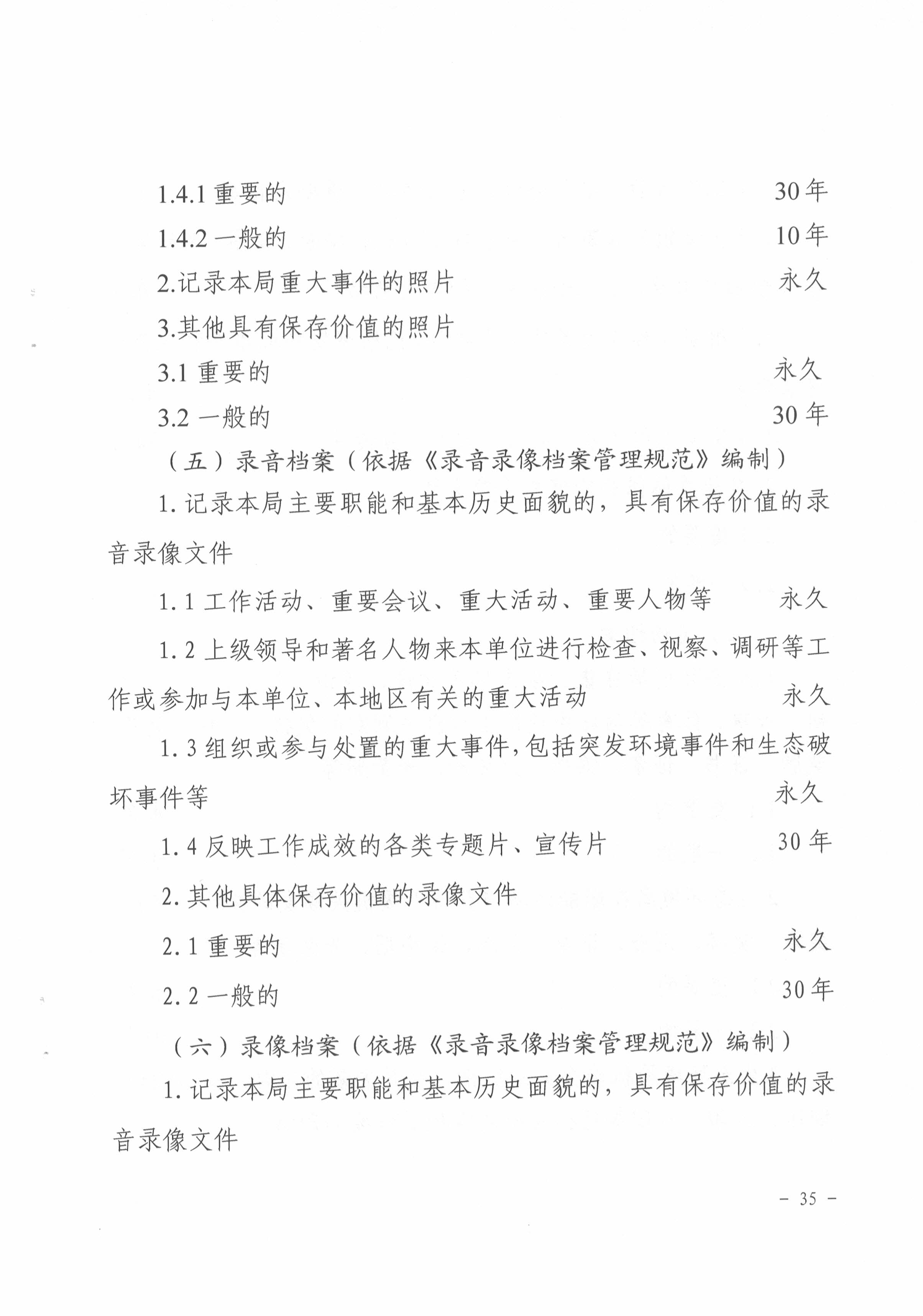
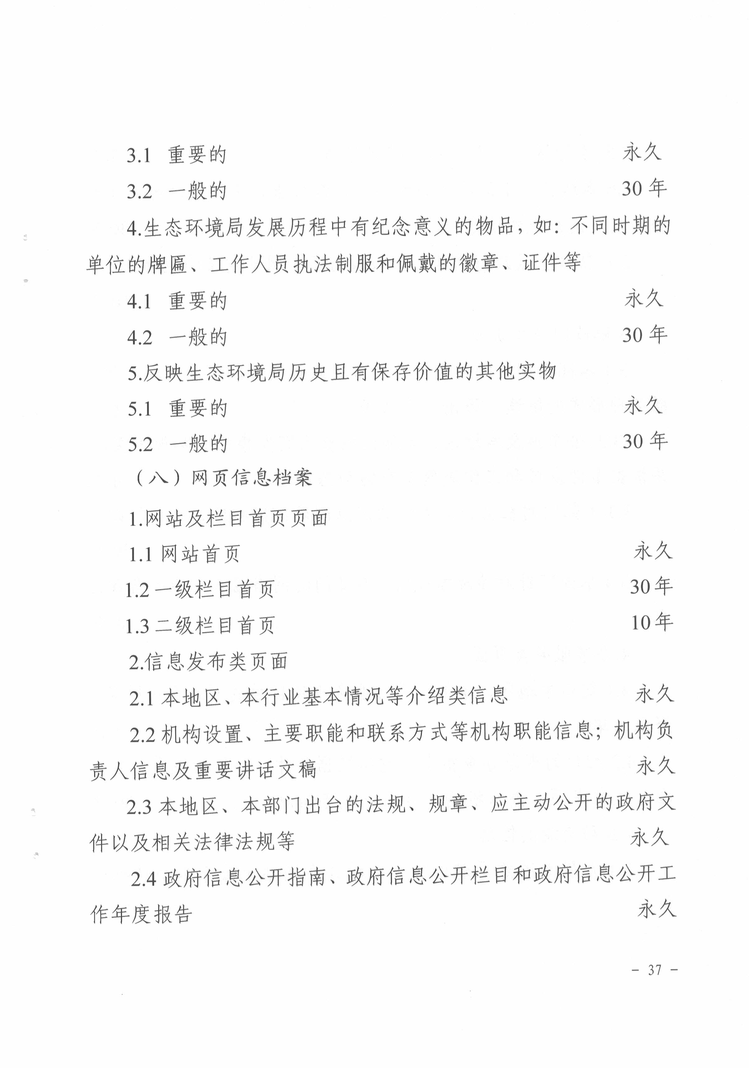
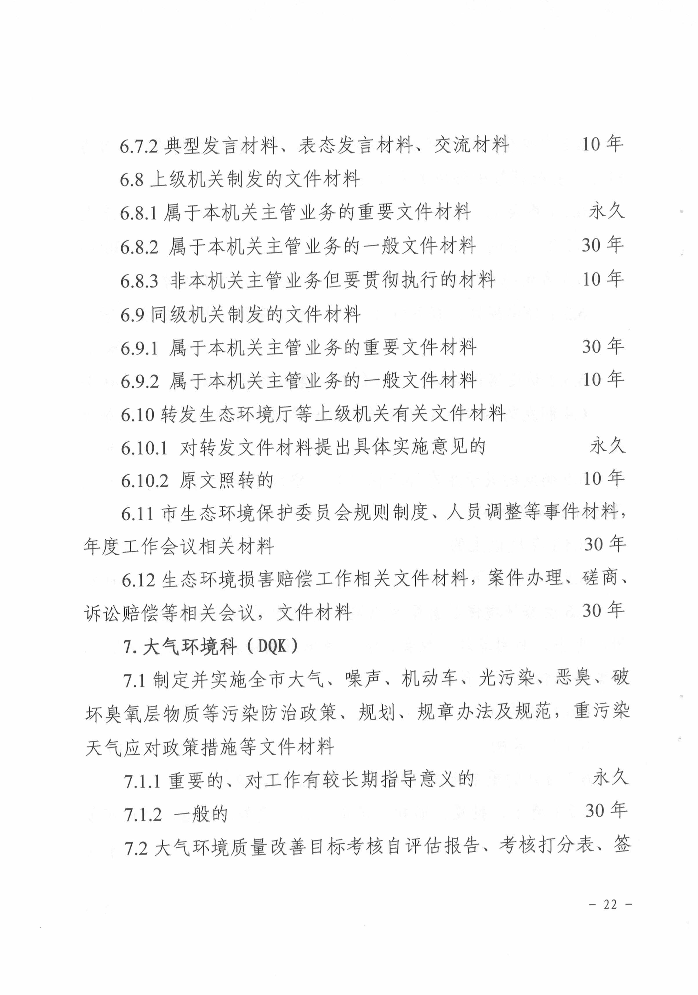
法定主动公开内容
·
政府文件
·
机构概况
·
政策解读
·
提案建议办理
·
人事管理
·
规划计划
·
法规规章
·
网站工作年报
·
权责清单
·
国家企业信用信息公示系统(陕西)
重点领域
信息公开
·
财政资金信息
政府信息
公开年报
·
政府信息公开年报
申请公开
政府信息
索引号:
610300-11610300010805312T/2025-00007
发布机构:
宝鸡市生态环境局
发布日期:
2025-09-01 00:00:00
名 称:
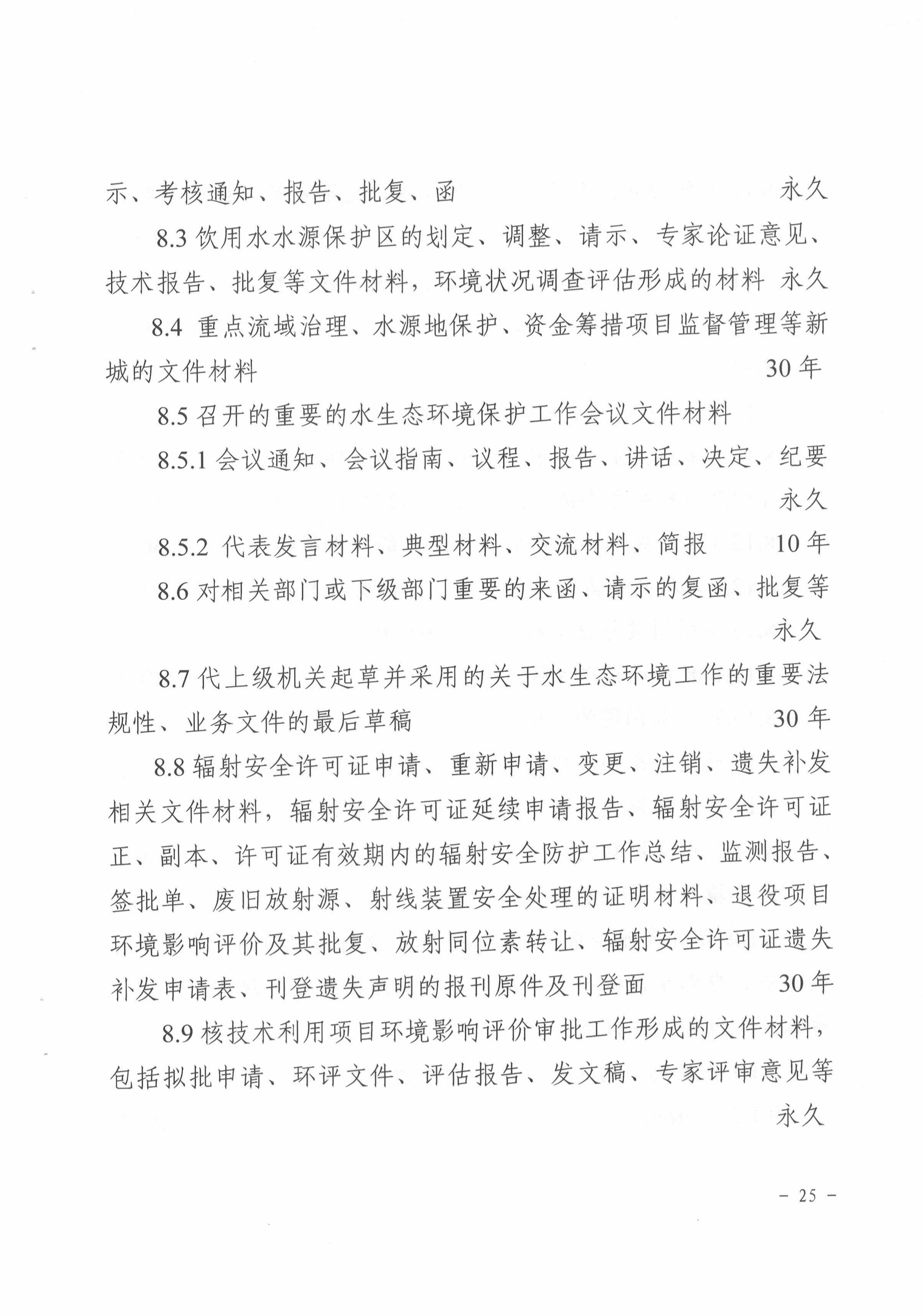
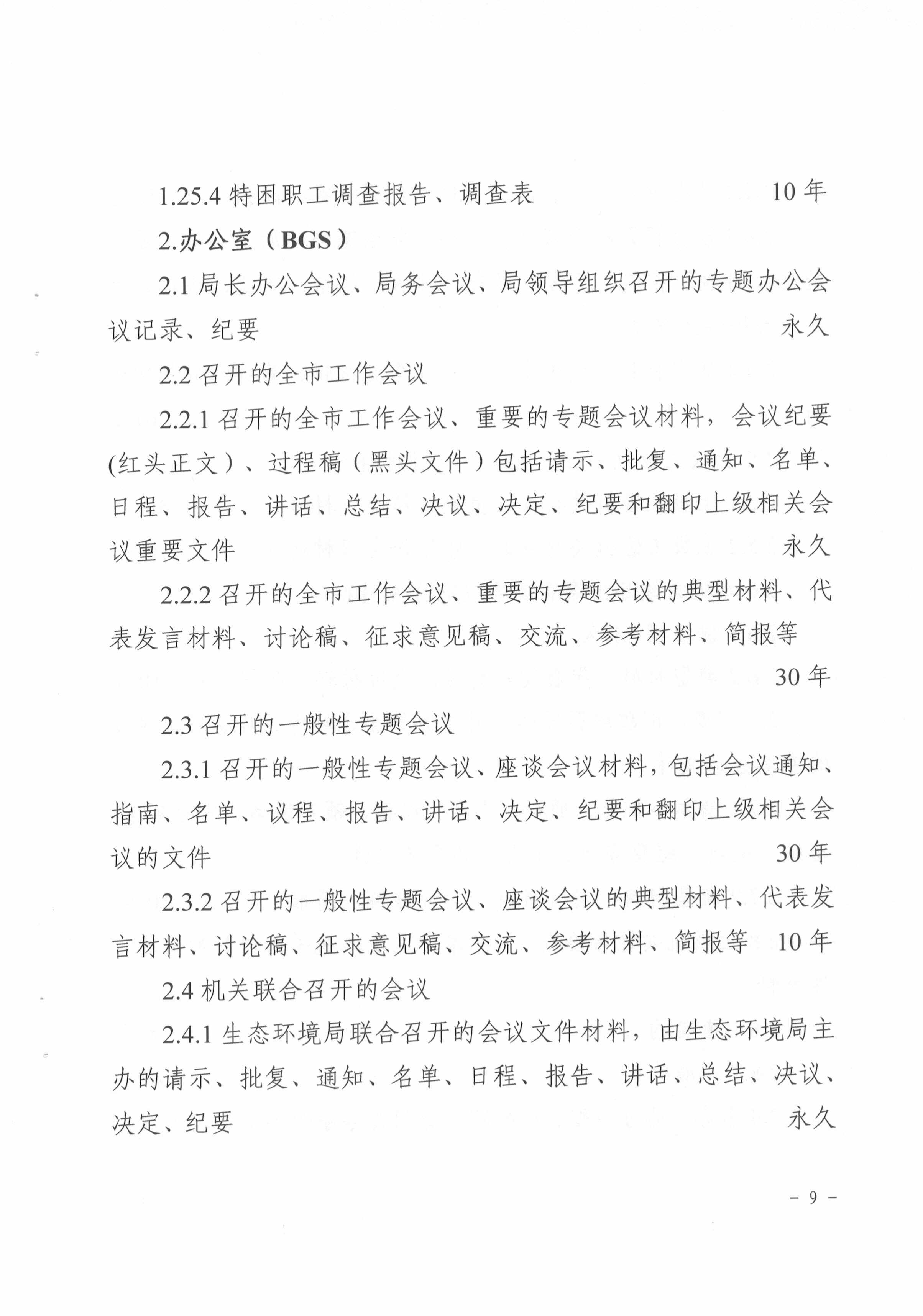
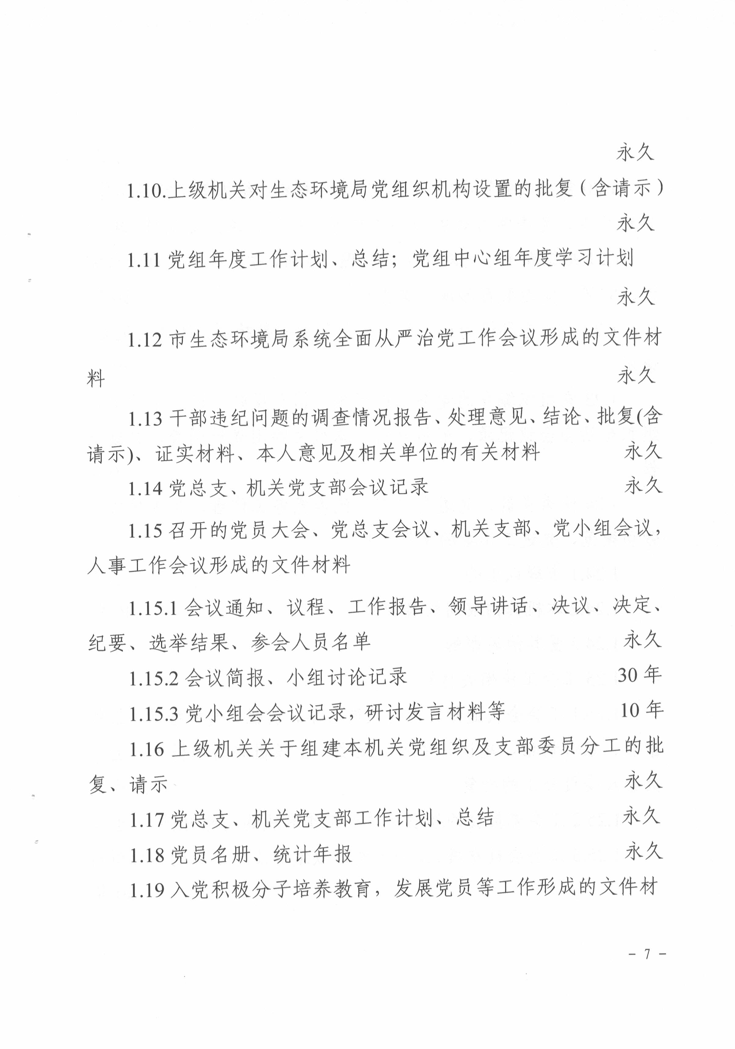
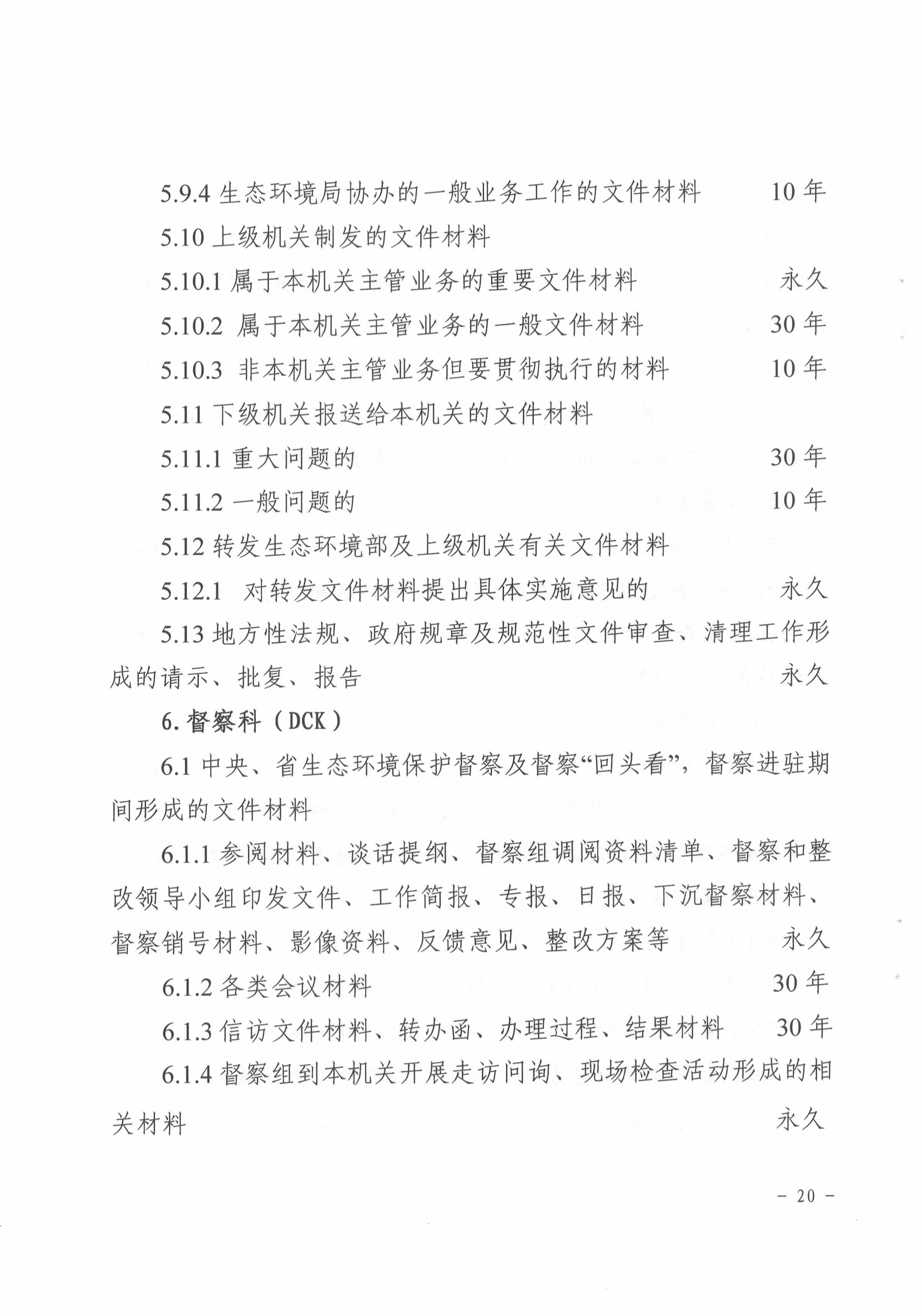
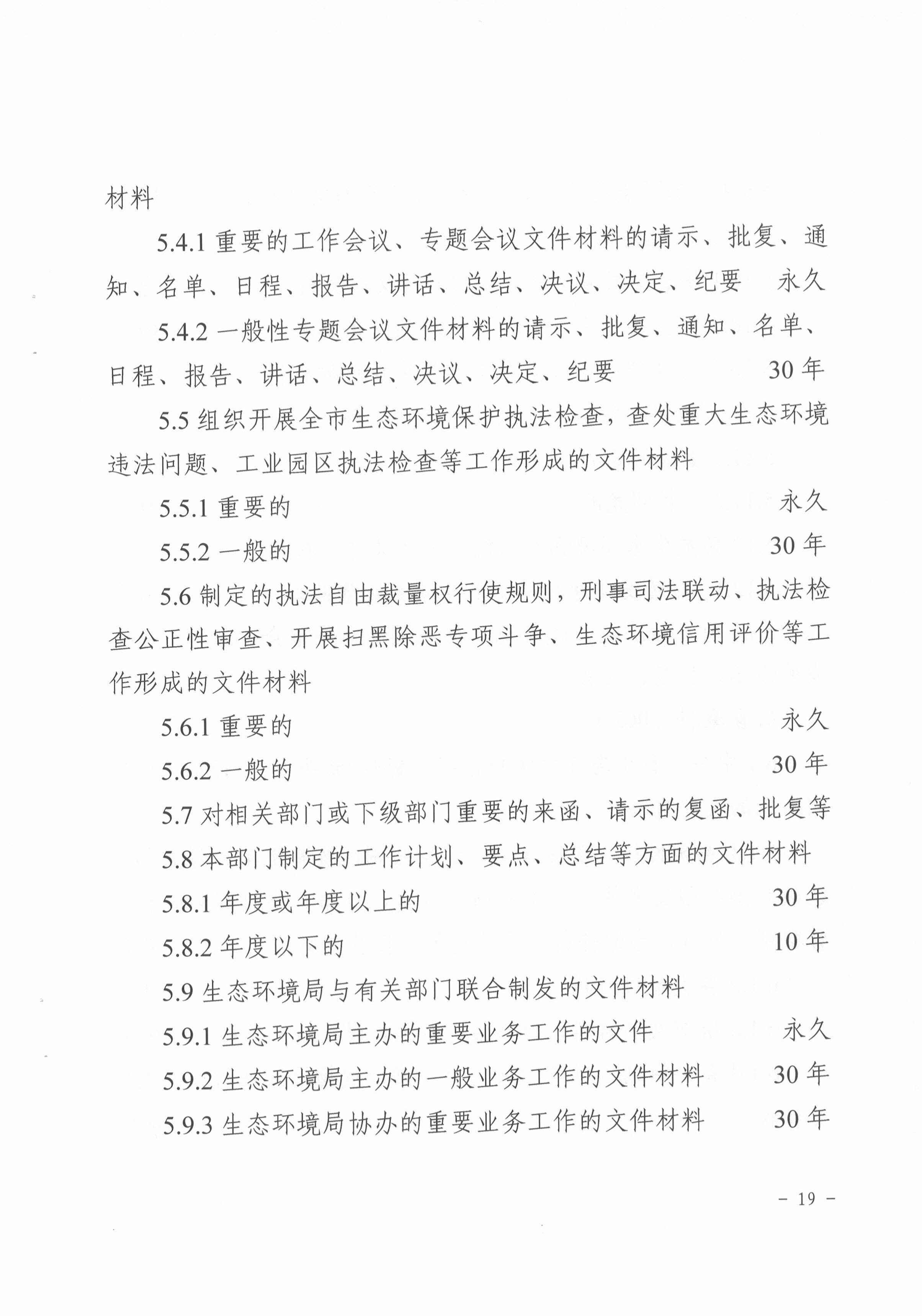
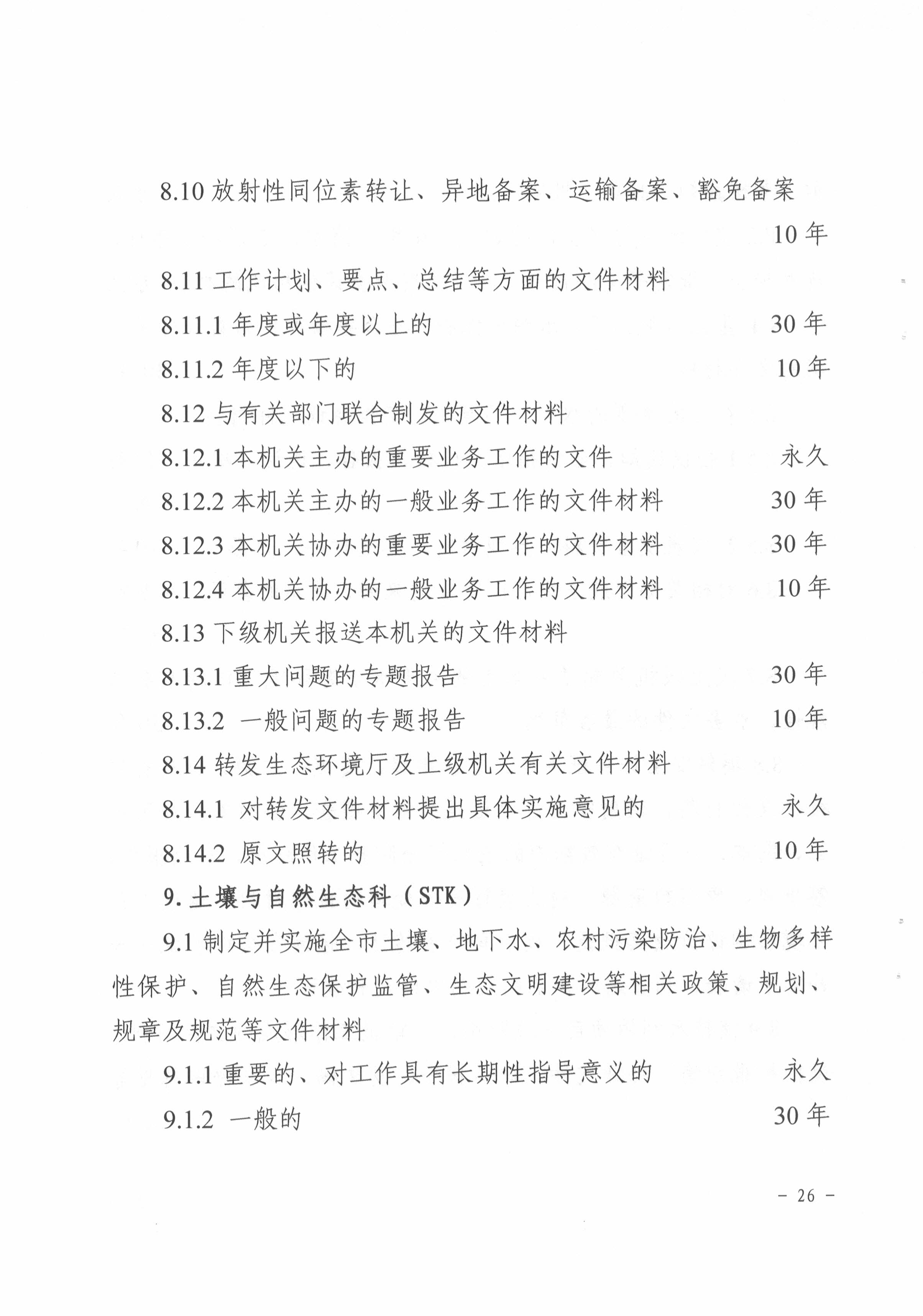
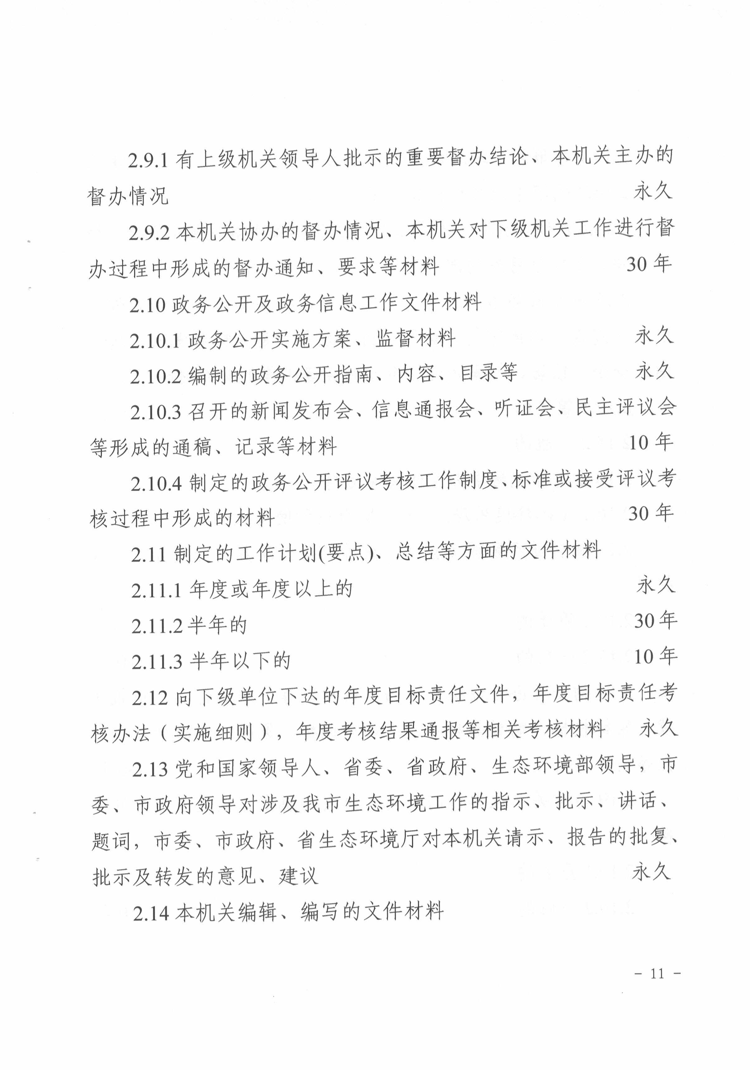
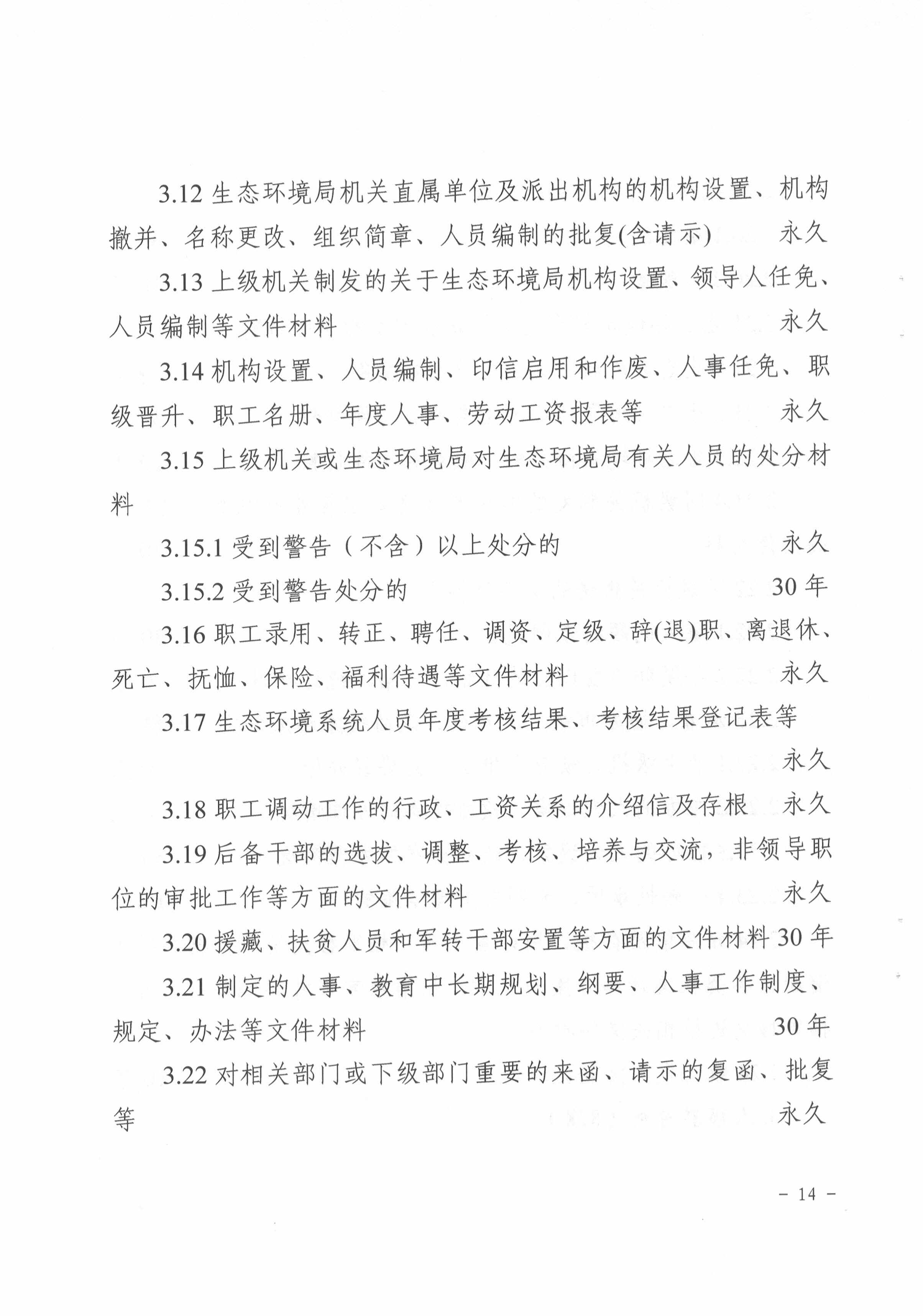
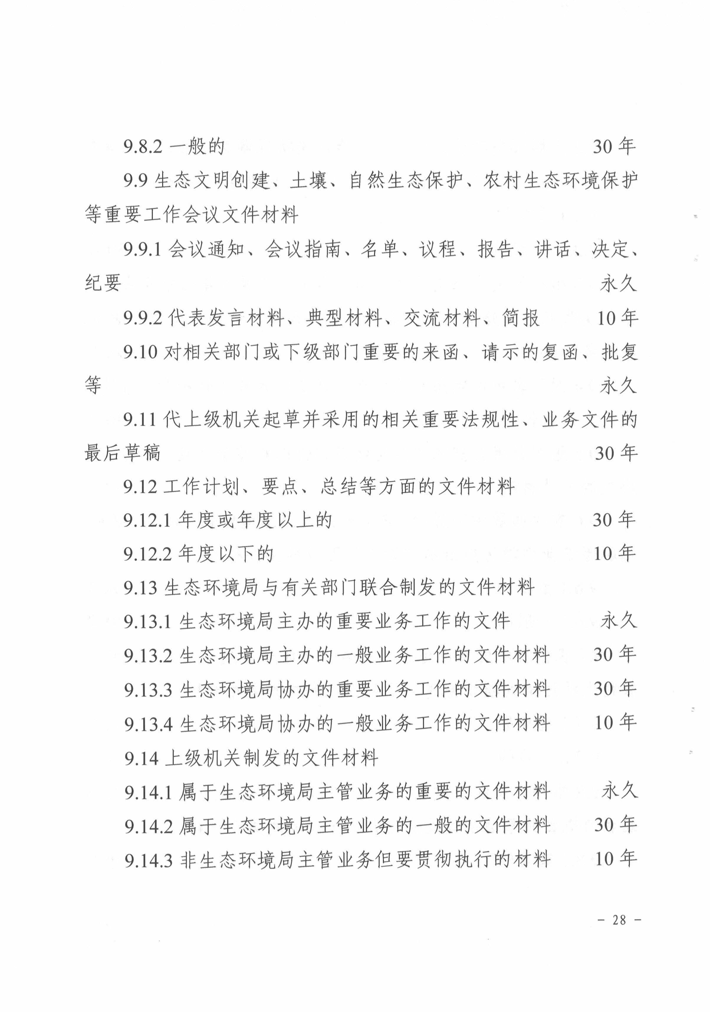
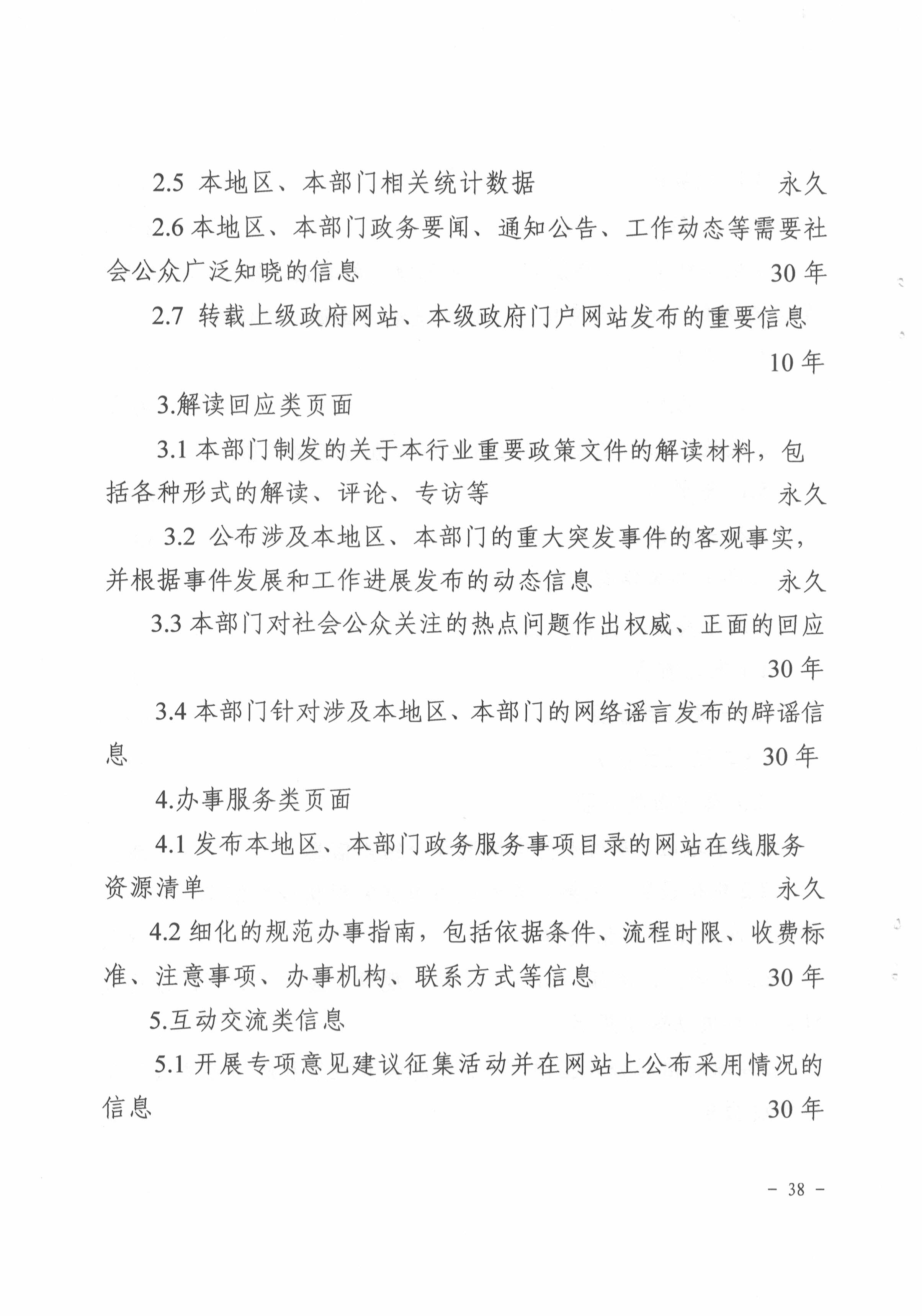
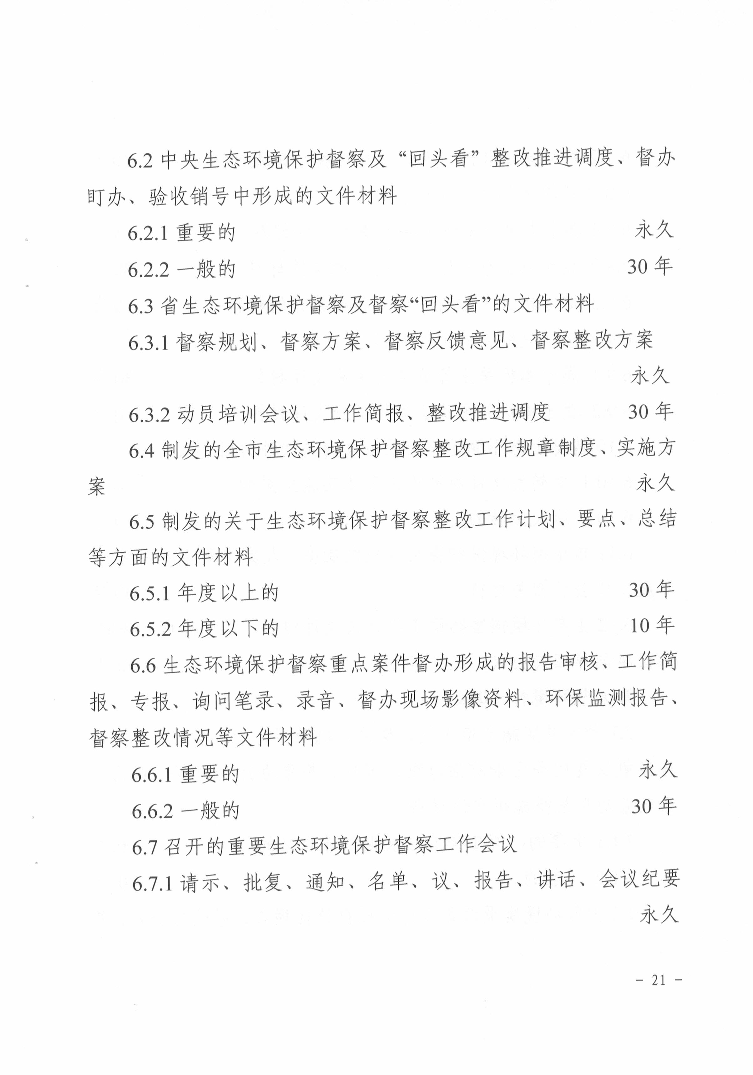
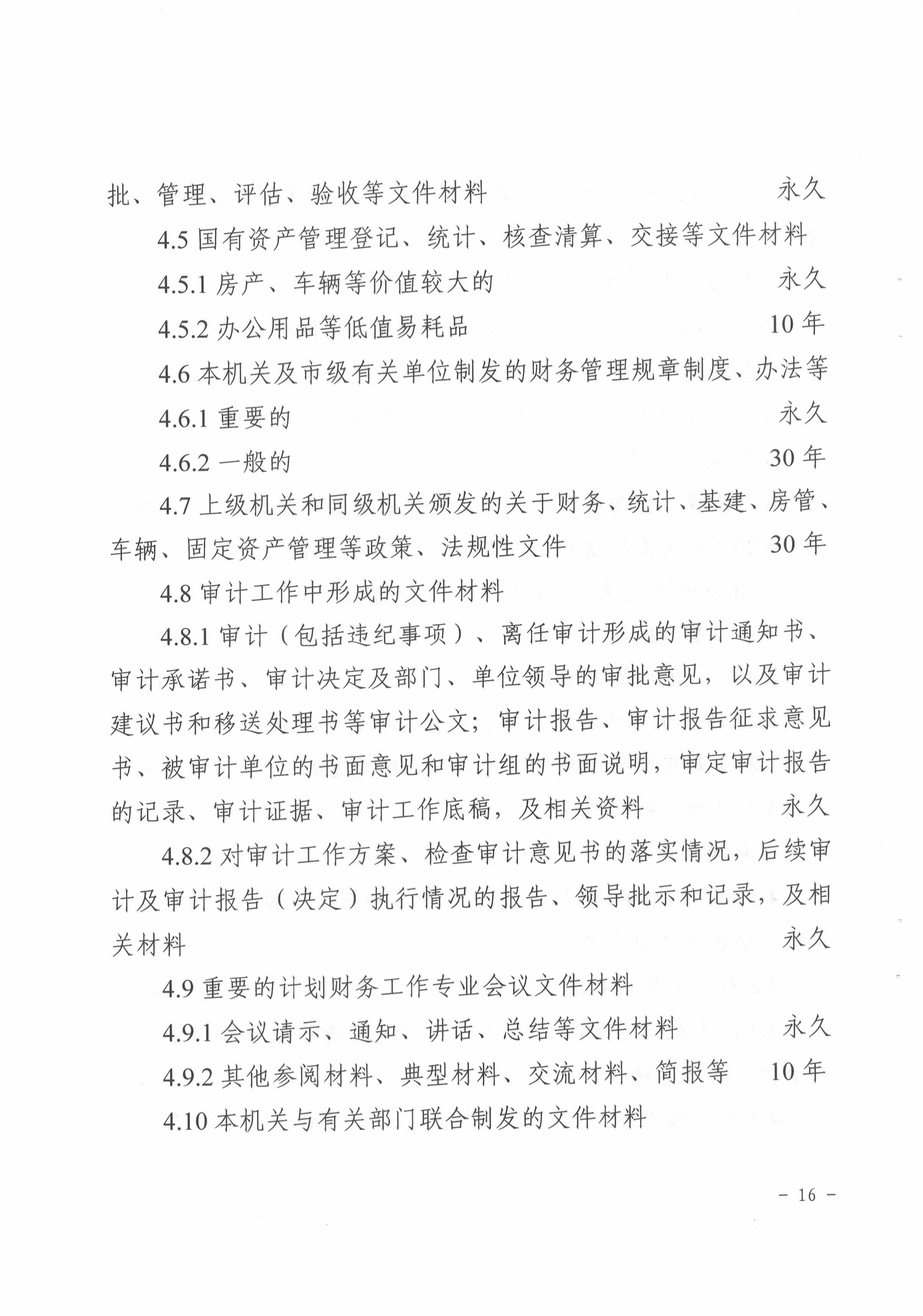
关于印发《宝鸡市生态环境局档案分类方案、文件材料归档范围和档案保管期限表“三合一”制度》的通知
有 效 性:
有效
文 号:
宝环发【2025】48号
关于印发《宝鸡市生态环境局档案分类方案、文件材料归档范围和档案保管期限表“三合一”制度》的通知
发布时间: 2025-09-08 09:25:00
附件下载
图片解读
视频解读
文字解读
主办:宝鸡市生态环境局
建议使用IE8.0以上版本浏览器
陕ICP备12009282号
网站标识码:6103000010
陕公网安备 61030302000261号
联系我们
网站地图
新浪微博
微信公众号