中国政府网
陕西省政府
宝鸡市人民政府
本网站支持IPv6
长者模式
登录
注册
繁體版
无障碍阅读
首 页
资讯
政务
业务
服务
互动
专题
当前位置:
首页
>
专题
>
宝鸡环境污染监管信息公开
>
凤县
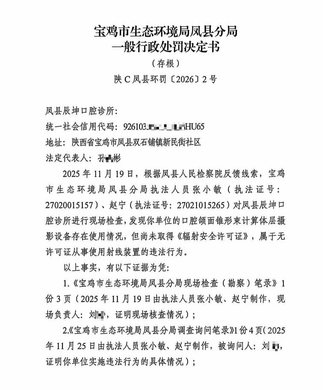
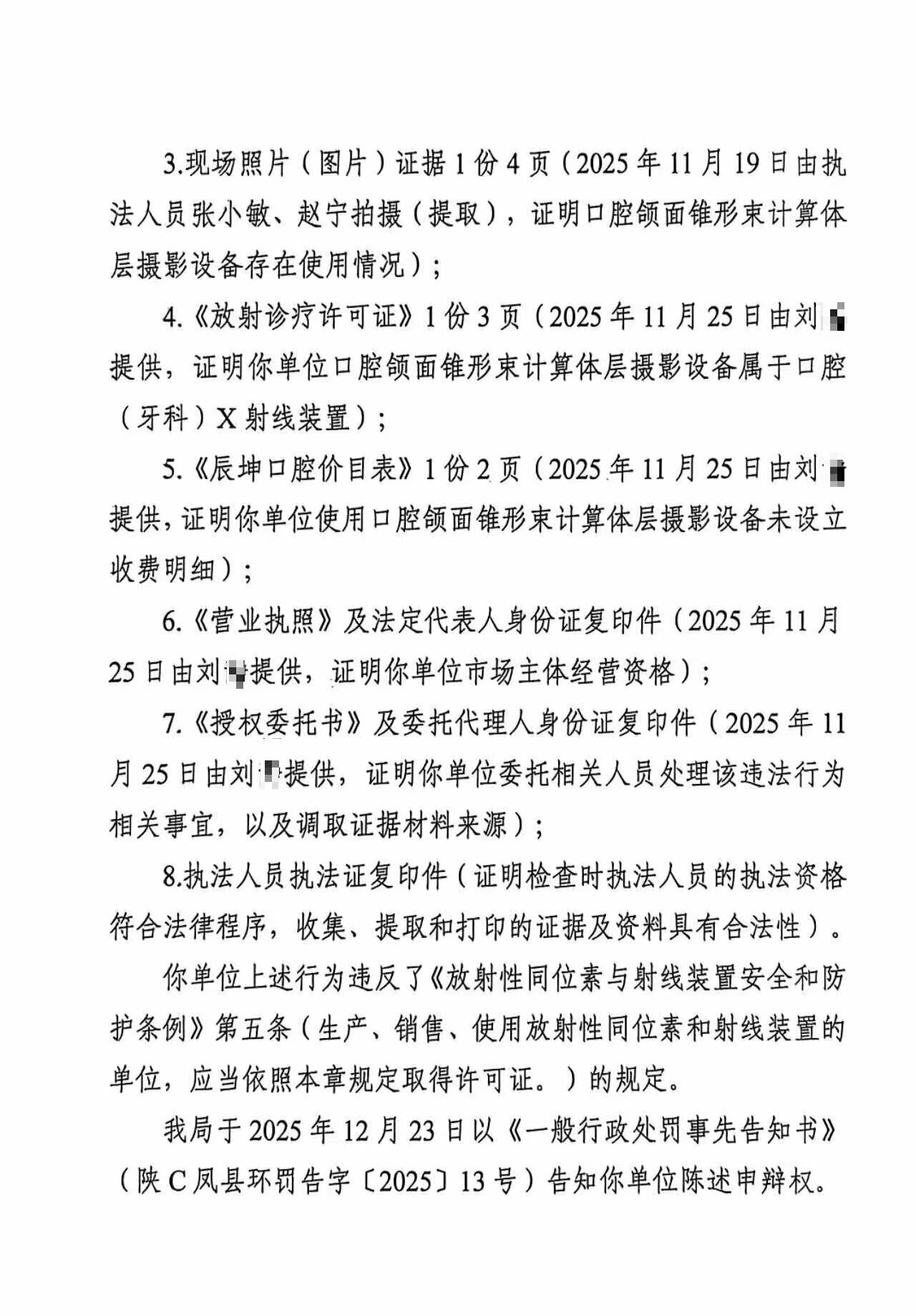
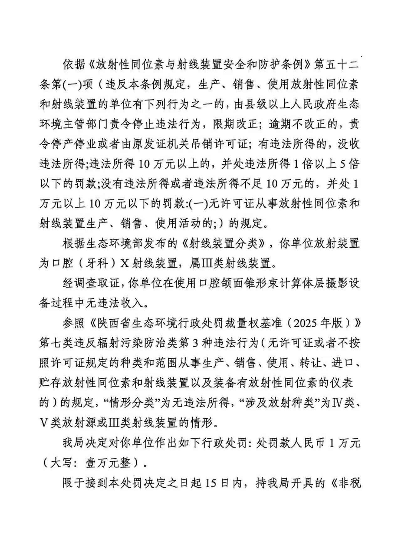
宝鸡市生态环境局凤县分局一般行政处罚决定书陕C凤县环罚〔2026〕2号
来源:宝鸡市生态环境局
发布时间:2026-02-03 16:05
分享:
附件下载
关闭
打印
主办:宝鸡市生态环境局
建议使用IE8.0以上版本浏览器
陕ICP备12009282号
网站标识码:6103000010
陕公网安备 61030302000261号
联系我们
网站地图
新浪微博
微信公众号