本网站支持IPv6
首页
>
长者专版
>
部门文件
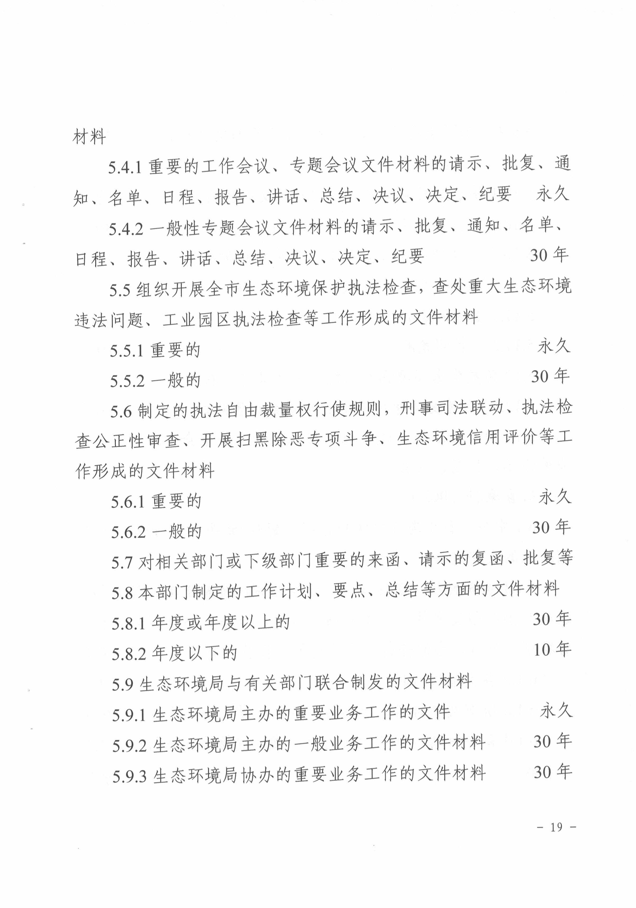
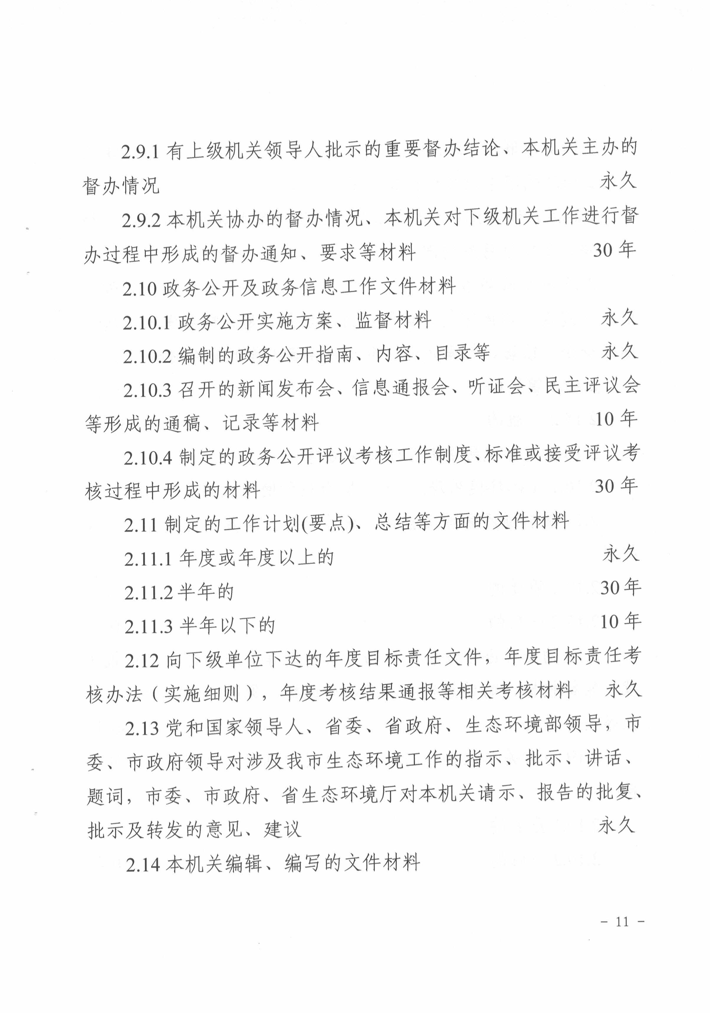
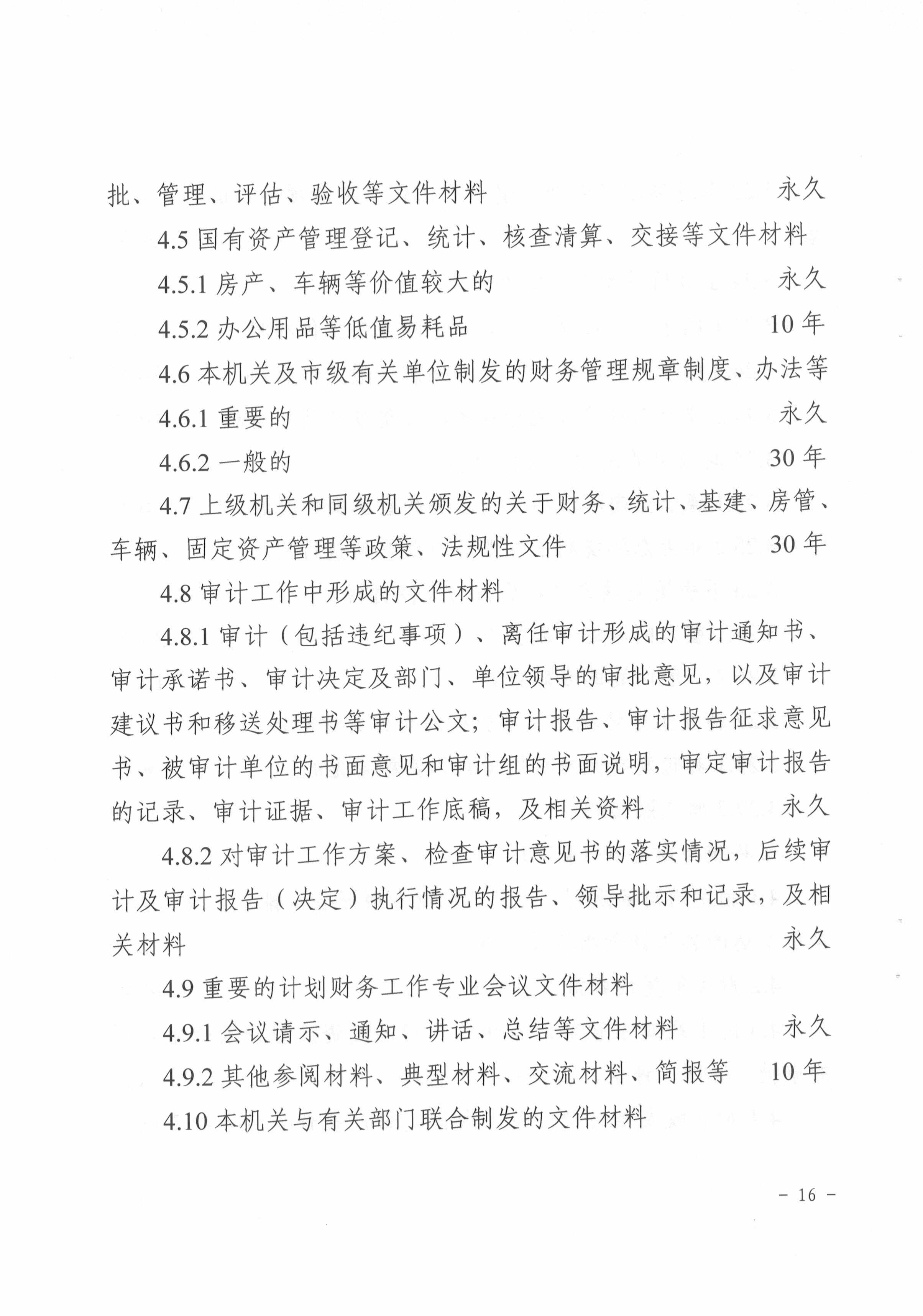
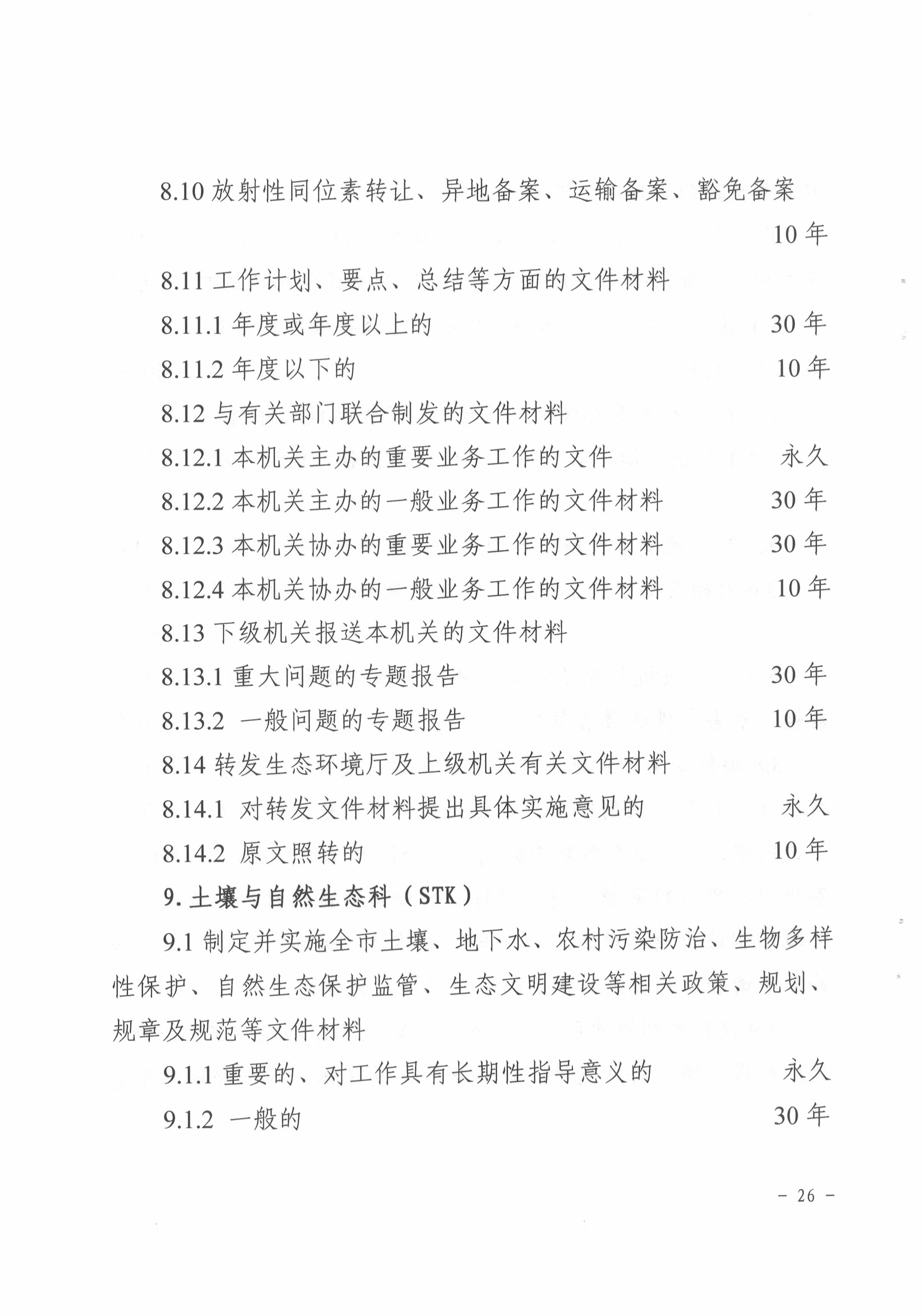
关于印发《宝鸡市生态环境局档案分类方案、文件材料归档范围和档案保管期限表“三合一”制度》的通知
来源: 宝鸡市生态环境局
发布时间:2025-09-08 09:25
分享:
附件下载
关闭
打印
主办:宝鸡市生态环境局
建议使用IE8.0以上版本浏览器
陕ICP备12009282号
网站标识码:6103000010
陕公网安备 61030302000261号
联系我们
网站地图
新浪微博
微信公众号